为贯彻落实党中央、国务院关于做好高校毕业生就业工作的决策部署,进一步加强公司生涯教育和就业指导,增强员工生涯规划意识,引导员工树立正确的成长成才观和择业就业观,促进高质量充分就业,现决定在全院范围举办第三届“赢在起点,赢得未来”职业规划大赛,现将有关事宜通知如下:
一、参赛组别与对象
比赛分为成长赛道、就业赛道本科生组和就业赛道研究生组。
成长赛道:2023、2024、2025级本科生;
就业赛道本科生组:2022、2023级本科生(不含已通过推免等确定升学的毕业年级员工);
就业赛道研究生组:必威西汉姆官网平台全体研究生。
二、比赛时间
2025年11月16日
三、比赛流程
(一)网络报名。参赛员工首先通过全国老员工职业规划大赛平台(网址:zgs.chsi.com.cn)进行报名,在大赛平台登录页面可下载员工操作手册,提交参赛材料即算报名成功。全体2025级本科生均需选择成长赛道提交参赛材料,其余年级提交参赛材料人数不低于本年级人数的30%,2023级本科生可根据实际情况选择成长赛道或就业赛道提交材料。研究生提交参赛材料人数不低于研究生总人数的30%。
(二)生涯闯关。大赛平台设生涯闯关功能,2025级本科生必须完成生涯闯关项目,完成情况以是否提交生涯探索成长单及职业规划书为准,其生涯探索成长单及职业规划书将纳入《职业发展规划》课程考核内容。该项内容占《职业发展规划》课程总评成绩的70%。另外研究生完成生涯闯关项目参与度要不低于研究生总人数的30%。
(三)公司初赛。比赛当天参与三条赛道的选手按照成长赛道、就业赛道本科生组和就业赛道研究生组的顺序依次进行比赛。
(1)成长赛道
1.主题陈述。选手结合生涯发展报告和生涯发展展示PPT进行职业规划的陈述和展示,限时6分钟。
2.评委提问。评委结合选手陈述和现场表现进行提问,限时3分钟。
3.评委点评。评委根据选手表现,对选手作点评。限时2分钟。
(2)就业赛道
1.主题陈述。选手结合求职综合展示PPT,陈述个人求职意向和职业准备情况,限时6分钟。
2.综合面试。评委提出真实工作场景中可能遇到的问题,选手提出解决方案;评委结合选手陈述自由提问。限时4分钟。
3.评委点评。评委根据选手表现,对选手作点评。限时2分钟。
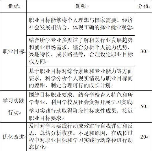
四、评分标准
(一)成长赛道

(二)就业赛道

五、奖项设置
本次比赛设特等奖3名(成长赛道、就业赛道本科生组和就业赛道研究生组各一名,推荐参加校赛),一等奖5名,二等奖、三等奖若干(根据实际情况而定)。所有获奖员工均有奖品及荣誉证书。
六、相关要求
1.各班级广泛进行宣传动员,鼓励同学们积极参加。报名同学提前准备好参赛材料,在网络平台完成提交同时,公司会安排专人进行收集;
2.参赛材料需符合以下要求:
成长赛道需提交生涯发展报告和生涯发展展示PPT。生涯发展报告需包含介绍设定职业目标的过程、实现职业目标的具体行动和成效、职业目标及行动的动态调整等内容,PDF格式,文字不超过2000字,图表不超过5张;生涯发展展示PPT,不超过50MB,可加入视频。
就业赛道需提交求职简历、求职综合展示PPT和辅助证明材料。求职简历要求PDF格式;求职综合展示PPT不超过50MB,可加入视频;辅助证明材料包括实践、实习、获奖等证明材料,PDF格式,整合为单个文件,不超过50MB。
3.大赛联系方式如下:
联系人:申老师
联系电话:0716-8060903
必威西汉姆官网平台
2025年11月7日